地址
成都市青羊区日月大道1501号万和中心3栋806号
成都市青羊区日月大道1501号万和中心3栋806号
服务热线1
028-86125310
服务热线2
19983396406
咨询热线
19982123358
028-86125310
服务热线2
19983396406
咨询热线
19982123358
邮箱
scwyglw@sina.com
scwyglw@sina.com
【监管抽查】绵阳21家物业企业不过关
来源:澎湃新闻 日期:2020-08-07
你住的小区消防合格吗?绿化咋样?
近期,2020年全市物业服务企业
“双随机、一公开”抽查工作正在进行
情况如何?请看↓
记者8月5日从市住建委获悉,本次抽查力度相当大,各区县抽查企业总数不少于20%,被抽查企业管理项目不少于1个,信用信息分低于100分,媒体曝光、投诉较多,被有关部门处罚或通报批评的企业则是重点抽查对象。
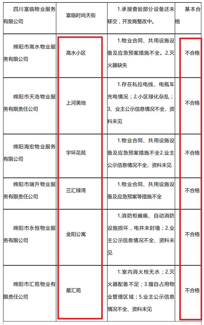
据悉,目前全市已抽查120家,不合格的有21家。
涪城区住建局抽查结果




物业服务合同签订情况
物业承接查验情况
向业主公示信息情况
维护业主公共利益情况
公用设施设备维护保养情况
落实应急预案和安全处置措施情况
以及日常服务和配合工作情况等
记者从市住建委物业管理科获悉,按照全市要求,将强化社会监督,各地对群众举报和投诉以及媒体曝光的违法违规行为进行认真调查。

“如果整改依然不合格,除了被扣诚信分,严重的还将面临被计入‘黑名单’制管理,失去继续承接物业业务资格。”涪城区住建局相关负责人向记者透露。
目前,市级部门正在对各区县抽查情况
选取5%比例进行抽查复检
并将于近日完成
你家小区物业有哪些问题?
你最希望哪些地方能改善
留言区说说吧
5000000+绵阳人的朋友圈!你还不加入我们?
绵阳日报社融媒体记者 兰建春 文/图
原标题:《全面抽查!绵阳21家物业企业不过关!有你家小区物业吗》












